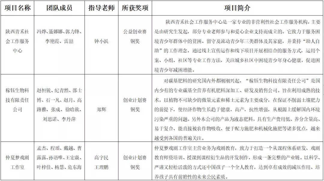
11月1日至3日,2018年“创青春”浙大双创杯全国大学生创业大赛在浙江大学紫金港校区举行。我院学生冯烨团队的《陕西青禾社会工作服务中心》获得大赛铜奖。 本届大赛以“弄潮创青春•建功新时代”为主题,共收到2200余所高校的百万名大学生、15余万件作品报名参赛。经过各高校校赛、各省级竞赛、全国复赛的选拔,共有来自197所高校的369件作品入围国赛终审决赛。竞赛期间,我校团委负责人、国赛入围院(系)及校赛优秀组织单位的相关负责老师赴杭州看望参赛师生,并集中观摩了此次竞赛的所有流程。
自2017年10月我校启动“创青春”校赛以来,共有来自19个院(系)的2000余名师生提交了312个项目, 经校赛、省赛选拔,共遴选出3个优秀项目参加国赛。赛事期间,我校团委组织开展了大学生科创成果展、“创享汇”创客主题沙龙、创业竞赛专项辅导等活动,营造了浓厚的大学生创新创业氛围,积极推动了学校创新创业工作的开展。
“创青春”全国大学生创业大赛由共青团中央、教育部、人力资源和社会保障部、中国科协、全国学联和所在高校省级政府共同主办,下设创业实践挑战赛、创业计划竞赛、公益创业赛等三大主体赛事,是一项具有导向性、示范性和群众性的创业竞赛活动。其前身为自1999年起举办的“挑战杯”中国大学生创业计划竞赛,于2014年改名为“创青春”大赛。经过近20年的发展,“创青春”全国大学生创业大赛已经成为国内参赛规模最大、参赛作品最多、影响范围最广的大学生创业赛事之一,被誉为新时代大学生创新创业的“奥林匹克”盛会。
